服务热线
13350355997
作者: 凯潜滤油机 发布时间:2019-11-16 17:41 点击量: 来源:
一、废油来源
润滑油在使用过程中由于灰尘、金属屑、水分等外界污染物的侵入,加上自身在高速运转、高压的部件中受热,与空气接触发生聚合、融合、氧化等化学作用,润滑油在使用过程中会逐渐老化变质,其主要表现为润滑油的颜色变深、酸值上升、有刺激性气味,并产生油泥、沉淀物等。所以,润滑油在使用过一定时间,变质达到一定程度后必须更换。实际上,润滑油的变质一般只是其中的1%~10%的烃类变质,其余大部分烃类组成仍是润滑油的主要粘度载体和有效成分,这正是废润滑油净化的潜在动力。因此,废润滑油废润滑油的净化利用既可以节约能源、变废为宝,又可以减少其对环境的污染,具有巨大的经济效益和社会效益。
废油处理的几种方法中,现在比较普遍采用的有两类:一类是生产净化润滑油,一类是将废机油裂解为燃料油。yo米直播赛事致力于废机油的净化利用,研发了废机油净化基础设备和废机油裂解柴油设备。
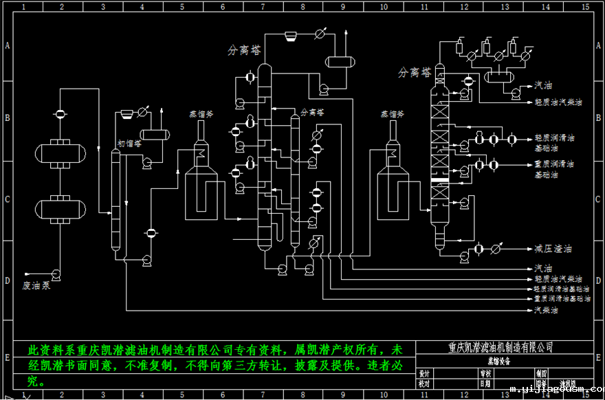
二、分子蒸馏的原理
分子蒸馏是一种特殊的液--液分离技术,它不同于传统蒸馏依靠沸点差分离原理,而是靠不同物质分子运动平均自由程的差别实现分离。这里,分子运动自由程是指一个分子相邻两次碰撞之间所走的路程。
当液体混合物沿加热板流动并被加热,轻、重分子会逸出液面而进入气相,由于轻、重分子的自由程不同,因此,不同物质的分子从液面逸出后移动距离不同,若能恰当地设置一块冷凝板,则轻分子达到冷凝板被冷凝排出,而重分子达不到冷凝板沿混合液排出。这样,达到物质分离的目的。


三、分子蒸馏技术的特点
1、分子蒸馏技术作为一种与_同步的高新分离技术,具有其它分离技术无法比拟的优点;
2、操作温度低(远低于沸点)、真空度高(空载≤1Pa)、受热时间短(以秒计)、分离效率高等,特别适宜于高沸点、热敏性、易氧化物质的分离;
3、可有效地脱除低分子物质(脱臭)、重分子物质(脱色)及脱除混合物中杂质;
4、其分离过程为物理分离过程,可很好地保护被分离物质不被污染,特别是可保持天然提取物的原来品质;分离程度高,高于传统蒸馏及普通的薄膜蒸反应釜,废油净化设备、废油分子蒸馏设备、废机油净化基础油设备、废油净化设备,废油净化蒸馏设备,米优12.5下载,废机油蒸馏设备,废发动机内燃机油蒸馏设备,废油真空蒸馏设备,废油高温蒸馏设备,废油蒸馏裂解装置,油净化利用设备,废油炼柴油汽油设备、废油炼油设备、废油净化设备、废油净化蒸馏设备、米优12.5下载、废机油蒸馏设备、废发动机油蒸馏设备、废油真空蒸馏设备、废油高温蒸馏设备、废油蒸馏裂解设备、废油净化利用设备、废油炼柴油汽油设备、废油加氢裂化设备、废油真空蒸馏设备、废油炼油装置、废油净化项目、废油提炼设备、发动机废油提炼设备、废油脱色设备、废油加工设备、废油提炼加工设备、废油提炼设备厂家、米优12.5下载厂家、废油净化设备公司、废油提纯设备厂家、废油裂解柴油蒸馏设备、废机油净化基础油装置厂家。
地址:重庆市沙坪坝区覃家岗镇新桥村石梯沟社幸福小区
销售部:023-65217597
技术部:(86)13350355997
023-65217916
售后部:023-65217916
传 真:023-65217916
QQ: 2904490491
邮箱: KQGY668@163.com